
近日,浙江农林大学亚热带森林培育国家重点实验室沈锦波教授团队在《美国国家科学院院刊》(《PNAS》)在线发表了研究论文,揭示了种子细胞内的“物流系统”。
《PNAS》自1914年创刊,是与《自然》、《科学》齐名的国际顶级的综合学科期刊之一,主要提供具有高水平的前沿研究报告、学术评论、学科回顾及前瞻、学术论文。

沈锦波教授的研究揭示了ALIX蛋白与逆转运复合体相互协作,调控种子蛋白存储的分子机制,为培育高质量、高品质的农林作物种子提供理论依据。
种子不仅是植物遗传繁殖器官,也是营养物质的存储场所,更是粮食的重要来源之一。因此,在研究增强植物抗逆性、提高作物产量的同时,探索改善种子品质,对保收丰产、提高人民生活水平具有重要的科学意义和实际生产意义。
在种子成熟过程中,贮藏蛋白及相关物质高效积累到种子中是决定种子质量的关键。但是,种子细胞内的贮藏蛋白运输,像人类社会的“物流系统”一样错综复杂,其具体的分子机制一直是一个谜团。

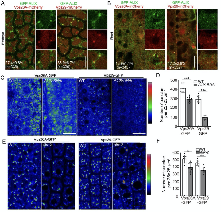
ALIX调控逆转运复合体蛋白与膜的结合
沈锦波教授团队发现,植物ESCRT复合体组分蛋白ALIX基因缺失导致种子黄化,且种子没有活性。研究团队利用多种国际前沿的显微镜技术,对黄化的种子观察后发现,大量贮藏蛋白被错误的分泌到细胞间隙,没有正确的贮藏。研究团队结合生化与分子生物学实验进一步研究证实,ALIX基因功能缺失,可以引起逆转运复合体不正常运转,导致液泡分选受体无法行使功能,最终影响贮藏蛋白正确存储。由此,该研究指出,正是ALIX蛋白与逆转运复合体协同合作,调控着贮藏蛋白被精确分选到种子进行存储,从而决定种子质量。
浙江农林大学亚热带森林培育国家重点实验室为该论文第一单位和通讯作者单位,浙江农林大学的沈锦波教授为该论文通讯作者,博士后胡帅为该论文第一作者,硕士生吴凡,博士生朱冬梅为共同作者。香港中文大学、华南师范大学、西班牙国家研究委员会、日本京都大学、日本甲南大学等高校和研究机构的专家教授均对本研究做出贡献。此研究获国家自然科学基金、浙江省杰青项目等多项基金资助。
论文链接:https://doi.org/10.1073/pnas.2200492119
https://www.thehour.cn/news/517454.html 《钱江晚报》:2022.5.14