11月10日,浙江省科技厅公布2022年度浙江省科学技术奖获奖名单。学校共有8项成果获奖,其中主持5项,参与3项。
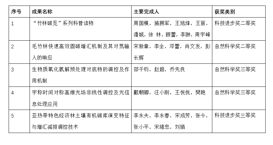
获奖成果中,由环境与资源学院周国模教授主持完成的“‘竹林碳觅’系列科普读物”成果获浙江省科学技术进步奖二等奖;竹子研究院宋新章教授主持完成的“毛竹林快速高效固碳增汇机制及其对氮输入的响应”成果获浙江省自然科学奖二等奖。

一直以来,学校高度重视高水平科研成果的培育,制定出台重大科研成果培育办法,积极构筑不同层次成果奖申报梯队。下一步,学校将加强政策引导,优化资源配置,抓实抓细科研成果的谋划和凝练,培育更多科研重大成果。
2022年度浙江省科学技术奖,共有298项成果(项目)获省自然科学奖、技术发明奖和科学技术进步奖,国际科学技术合作奖共6项。
(科技处 陆扣萍)